税务研究 2017年 第1期
学术动态
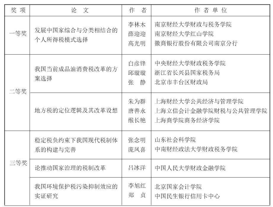
2016年度“邓子基财税学术论文奖”获奖名单公示
上一篇2016年度“邓子基财税学术论文奖”已经完成了所有申请论文的评审工作,经评委会评定,具体获奖名单如下:

根据《邓子基财税学术论文奖章程》第十六条的规定,对所有获奖论文予以公示,30日内如有异议,请致电或致信中国税务杂志社《税务研究》编辑部。
地 址:北京市丰台区广安路9 号国投财富广场1 号楼10 层 中国税务杂志社