税务研究 2015年 第2期
“1994年以来税制改革回顾与展望”征文评选结果
“1994年以来税制改革回顾与展望”征文评选结果
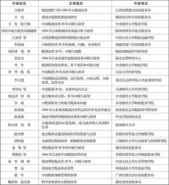
上一篇 下一篇为总结1994年以来税制改革20年的经验,提出对未来税制改革有借鉴意义的建议,国家税务总局成立了《1994年以来税制改革回顾与展望》课题组,由解学智副局长、张志勇副局长分别担任课题组组长和副组长。为广泛开展课题研究,课题组和中国税务杂志社《税务研究》编辑部特举办“1994年以来税制改革回顾与展望”征文活动,从2014年7月1日开始,至2014年10月底截止。在此期间,编辑部共收到征文稿件97篇,专家评审后,共评出25篇优秀论文,现公布名单如下(按姓氏笔画排序)。

国家税务总局政策法规司 税收科学研究所 中国税务杂志社